来源:国家发改委、中国政府网、政府采购网、人民日报,结合网络
近日,国家发展和改革委员会等部门发布了《关于做好2023年降成本重点工作的通知》。《通知》指出:
- 积极推动《招标投标法》和《政府采购法》修订,健全招标投标和政府采购交易规则,进一步规范政府采购行为,着力破除对不同所有制企业、外地企业设置的不合理限制和壁垒。
- 完善招标投标交易担保制度,全面推广保函(保险),规范保证金收取和退还,清理历史沉淀保证金。
- 完善招标投标全流程电子化交易技术标准和数据规范,推进CA数字证书跨区域兼容互认,不断拓展全流程电子化招标投标的广度和深度,降低企业交易成本。
6月5日上午,国务院新闻办公室举行国务院政策例行吹风会,介绍建设全国统一大市场有关情况。国家发改委副主任李春临在会上表示,将针对当前突出问题抓紧开展系列专项行动。开展妨碍统一市场和公平竞争的政策措施清理,对市场准入和退出、强制产业配套或投资、工程建设、招标投标以及政府采购等领域突出问题开展专项整治。
2022年8月,国家发展改革委等13部门印发《关于严格执行招标投标法规制度进一步规范招标投标主体行为的若干意见》,与此同时,司法部、国家发展改革委持续加快推进《招标投标法》修订工作,大力改革完善招标投标制度。
这也意味着,已颁布实施近24年的《招标投标法》将迎来大修!从修订草案来看,这次修订主要针对最低价中标、评标方法、中标候选人、评定分离等热点内容,相比之前都有较大改动,也是整个行业最关心的部分。
中标候选人不再排序
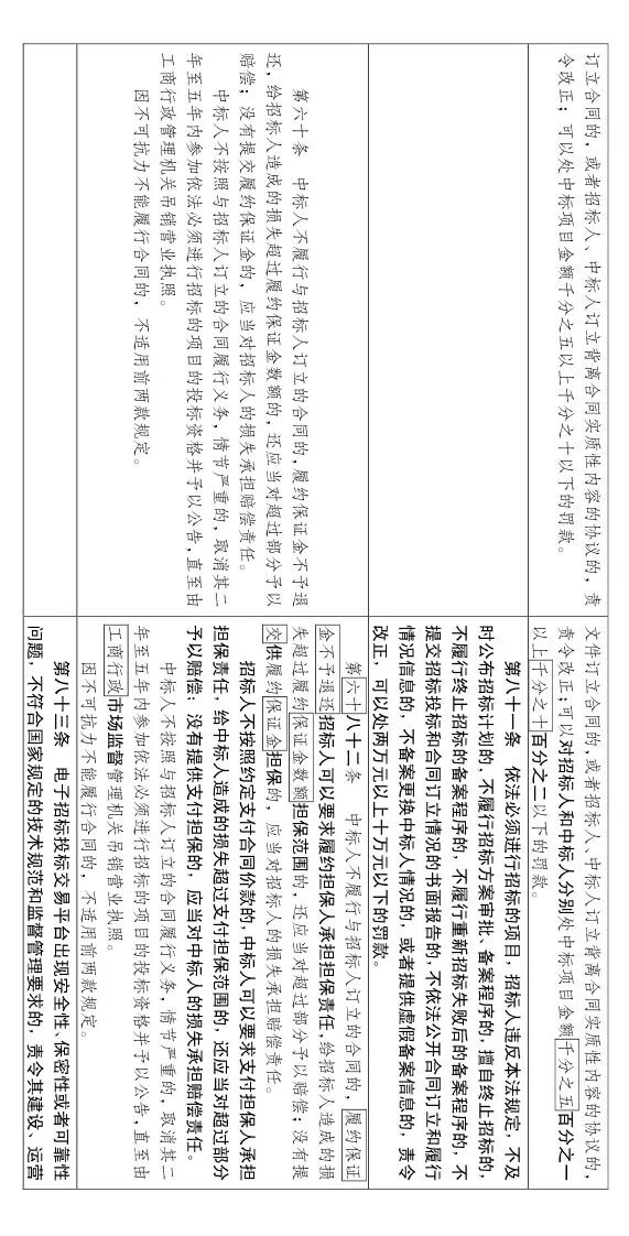
《招标投标法》原第四十条修订为:
第四十七条 评标委员会应当按照招标文件确定的评标标准和方法,集体研究并分别独立对投标文件进行评审和比较;设有标底的,应当参考标底。评标委员会完成评标后,应当向招标人提出书面评标报告,并推荐不超过三个合格的中标候选人,并对每个中标候选人的优势、风险等评审情况进行说明;除招标文件明确要求排序的外,推荐中标候选人不标明排序。
招标人根据评标委员会提出的书面评标报告和推荐的中标候选人,按照招标文件规定的定标方法,结合对中标候选人合同履行能力和风险进行复核的情况,自收到评标报告之日起二十日内自主确定中标人。定标方法应当科学、规范、透明。招标人也可以授权评标委员会直接确定中标人。国务院对特定招标项目的评标有特别规定的,从其规定。
国务院对特定招标项目的评标有特别规定的,从其规定。
原第四十二条修订为:
第四十八条 评标委员会经评审,认为所有投标都不符合招标文件要求的,可以应当否决所有投标。
依法必须进行招标的项目的所有投标被否决的,招标人应当分析招标失败的原因,必要时采取对招标文件设定的投标人资格条件等进行修改或者其他相应措施后,依照本法重新招标。重新招标后,投标人少于三个的,可以开标、评标,或者依法以其他方式从现有投标人中确定中标人,并向有关行政监督部门备案;所有投标再次被否决的,可以不再进行招标,并向有关行政监督部门备案。
再见,最低价中标!
2019年全国两会期间,财政部对人大代表提出的《关于在政府采购中建立最优品质中标制度的建议》给予了明确答复:将调整最低价优先的交易规则,研究取消最低价中标的规定,取消综合评分法中价格权重的规定,按照高质量发展的工作要求着力推进优质优价采购。
此次发布的《中华人民共和国招标投标法(修订草案公开征求意见稿)》明确:
一、投标人不得以低于成本的报价可能影响合同履行的异常低价竞标。
发现投标人的报价为异常低价,有可能影响合同履行的,应当要求投标人在合理期限内作澄清或者说明,并提供必要的证明材料。不能说明其报价合理性,导致合同履行风险过高的,应当否决其投标。
二、招标人应当按照招投标项目实际需求和技术特点,从以下方法中选择确定评标方法:
(一)综合评估法,即明确投标文件能够最大限度满足招标文件中规定的各项综合评价标准的投标人为中标候选人的方法。
(二)经评审的最低投标价法,即投标文件能够满足招标文件的实质性要求,并且经评审的投标价格最低的投标人为中标人候选人的评标办法;但是投标价格低于成本可能影响合同履行的异常低价的除外。
(三)法律、行政法规、部门规章规定的其他评标方法。
经评审的最低投标价法仅适用于具有通用的技术、性能标准或者招标人对其技术、性能没有特殊要求的项目。
国家鼓励招标人将全生命周期成本纳入价格评审因素,并在同等条件下优先选择全生命周期内能源资源消耗最低、环境影响最小的投标。
三、在确定中标人前,招标人不得与投标人就投标价格、投标方案等实质性内容进行谈判。
由此可见,“最低价中标”这一行业内广为诟病的问题将逐渐退出舞台!
关于工程总承包
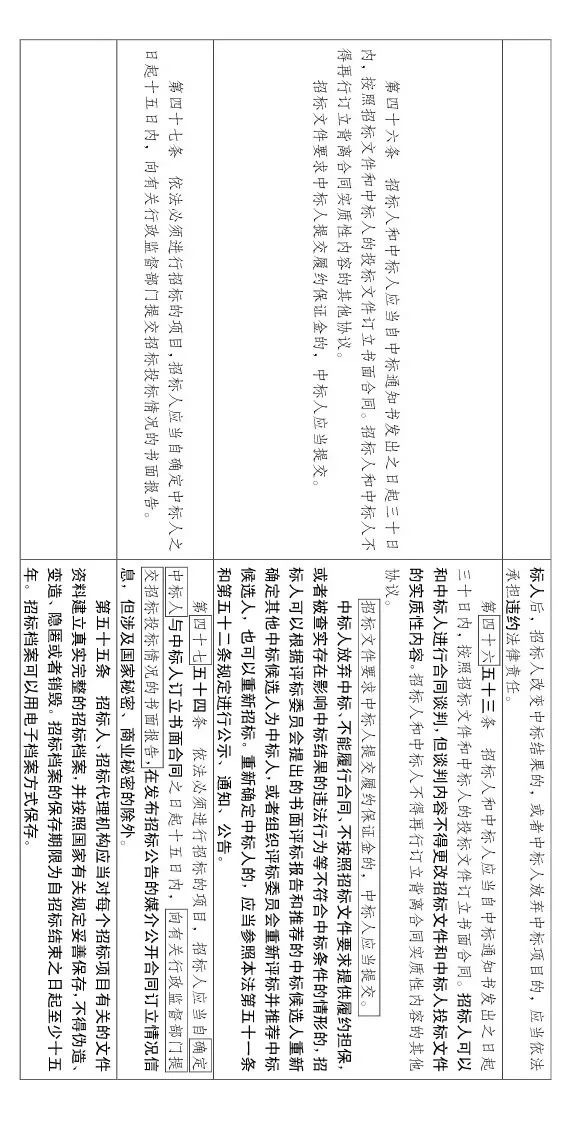
工程总承包的分包(有些文件提法为“总承包的再发包”)没有上位法明确支持、当前规定法律层级不够的问题,在本次修订案中,也有了明确的修改意见。
此次修改为:
中标人按照合同约定或者经招标人同意,可以将中标项目的部分非主体、非关键性工作分包给他人完成。中标项目的主体、关键性工作不得分包,国家对工程总承包项目、政府和社会资本合作项目等的分包另有规定的,从其规定。除法律、行政法规另有规定外,中标人可以自主确定分包人。接受分包的人应当具备相应的资格条件,并不得再次分包。
草案全文
中华人民共和国招标投标法(修订草案公开征求意见稿)
(备注:文件为拟修订与现行条文对比,请横屏阅读)
通知原文
国家发展改革委等部门关于做好2023年降成本重点工作的通知
发改运行〔2023〕645号
公安部、民政部、司法部、人力资源社会保障部、自然资源部、生态环境部、住房城乡建设部、交通运输部、水利部、农业农村部、商务部、国资委、海关总署、税务总局、市场监管总局、金融监管总局、证监会、统计局、知识产权局、能源局、林草局、民航局、外汇局,中国国家铁路集团有限公司,各省、自治区、直辖市及计划单列市、副省级省会城市、新疆生产建设兵团发展改革委、工信厅(经信委、经信厅、经信局、工信局)、财政厅(局),人民银行上海总部、各分行、营业管理部、各省会(首府)城市中心支行、各副省级城市中心支行:
近年来,各地区、各有关部门按照党中央决策部署,高效统筹疫情防控和经济社会发展,加大对经营主体纾困支持力度,推动降低实体经济企业成本工作取得显著成效。为深入贯彻中央经济工作会议精神,保持政策连续性稳定性针对性,2023年降低实体经济企业成本工作部际联席会议将重点组织落实好8个方面22项任务。
一、总体要求
以习近平新时代中国特色社会主义思想为指导,全面贯彻落实党的二十大精神,坚持稳中求进工作总基调,完整、准确、全面贯彻新发展理念,加快构建新发展格局,着力推动高质量发展,更好统筹疫情防控和经济社会发展,大力推进降低实体经济企业成本,支持经营主体纾困发展,助力经济运行整体好转。坚持全面推进与突出重点相结合,坚持制度性安排与阶段性措施相结合,坚持降低显性成本与降低隐性成本相结合,坚持降本减负与转型升级相结合,确保各项降成本举措落地见效,有力有效提振市场信心。
二、增强税费优惠政策的精准性针对性
(一)完善税费优惠政策。2023年底前,对月销售额10万元以下的小规模纳税人免征增值税,对小规模纳税人适用3%征收率的应税销售收入减按1%征收增值税,对生产、生活性服务业纳税人分别实施5%、10%增值税加计抵减
2024年底前,对小型微利企业年应纳税所得额不超过100万元的部分减按25%计入应纳税所得额,按20%的税率缴纳企业所得税;对个体工商户年应纳税所得额不超过100万元的部分,在现行优惠政策基础上减半征收个人所得税。将减半征收物流企业大宗商品仓储设施用地城镇土地使用税政策、减免残疾人就业保障金政策,延续实施至2027年底。
(二)加强重点领域支持。落实税收、首台(套)保险补偿等支持政策,促进传统产业改造升级和战略性新兴产业发展。对科技创新、重点产业链等领域,出台针对性的减税降费政策,将符合条件行业企业研发费用税前加计扣除比例由75%提高至100%的政策作为制度性安排长期实施。
(三)开展涉企收费常态化治理。建立健全涉企收费监管长效机制,及时修订完善相关制度,推动涉企收费治理逐步纳入法治化常态化轨道。聚焦政府部门及下属单位、公用事业、金融等领域收费,持续开展涉企违规收费整治。继续引导行业协会商会主动减免、降低和取消经营困难企业尤其是中小微企业的收费。
三、提升金融对实体经济服务质效
(四)营造良好的货币金融环境。实施好稳健的货币政策,综合运用多种货币政策工具,保持流动性合理充裕,保持广义货币M2和社会融资规模增速同名义经济增速基本匹配。保持人民币汇率在合理均衡水平上的基本稳定。
(五)推动贷款利率稳中有降。持续发挥贷款市场报价利率(LPR)改革效能和存款利率市场化调整机制的重要作用,推动经营主体融资成本稳中有降。
(六)引导金融资源精准滴灌。用好用足普惠小微贷款支持工具,继续增加小微企业的首贷、续贷、信用贷。加快敢贷愿贷能贷会贷长效机制建设,继续开展小微、民营企业信贷政策导向效果评估,引导金融机构加大制造业中长期贷款投放力度,加强对创新型、科技型、专精特新中小企业信贷支持。
(七)持续优化金融服务。健全全国一体化融资信用服务平台网络,深化地方征信平台建设,提升征信机构服务能力,扩展中小微企业信用信息共享覆盖面,提高征信供给质量和效率。推动信用评级机构提升评级质量和服务水平,发挥揭示信用风险、辅助市场定价、提高市场效率等积极作用。持续优化应收账款融资服务平台功能。继续实施小微企业融资担保降费奖补政策,促进中小微企业融资增量扩面,降低融资担保成本。
(八)支持中小微企业降低汇率避险成本。强化政银企协作,加大中小微企业汇率风险管理支持力度。推动银行优化外汇衍生品管理和服务,通过专项授信、数据增信、线上服务和产品创新等方式,降低企业避险保值成本。
四、持续降低制度性交易成本
(九)营造公平竞争市场环境。实施公平竞争审查督查。开展民生领域反垄断执法专项行动,加大滥用行政权力排除、限制竞争反垄断执法力度。进一步完善市场准入制度,稳步扩大市场准入效能评估试点,深入开展违背市场准入负面清单案例归集和通报。加强知识产权保护和运用,实施知识产权公共服务普惠工程。
(十)持续优化政务服务。深化商事制度改革,加大“证照分离”改革推进力度,推进市场准入准营退出便利化,加快建设更加成熟定型的全国统一经营主体登记管理制度,优化各类经营主体发展环境。
(十一)规范招投标和政府采购制度。积极推动招标投标法和政府采购法修订,健全招标投标和政府采购交易规则,进一步规范政府采购行为,着力破除对不同所有制企业、外地企业设置的不合理限制和壁垒。完善招标投标交易担保制度,全面推广保函(保险),规范保证金收取和退还,清理历史沉淀保证金。完善招标投标全流程电子化交易技术标准和数据规范,推进CA数字证书跨区域兼容互认,不断拓展全流程电子化招标投标的广度和深度,降低企业交易成本。
五、缓解企业人工成本压力
(十二)继续阶段性降低部分社会保险费率。延续实施阶段性降低失业保险、工伤保险费率政策,实施期限延长至2024年底。
(十三)延续实施部分稳岗政策。对不裁员、少裁员的企业,继续实施普惠性失业保险稳岗返还政策。
(十四)加强职业技能培训。开展大规模职业技能培训,共建共享一批公共实训基地。继续实施技能提升补贴政策,参加失业保险1年以上的企业职工或领取失业保险金人员取得职业资格证书或职业技能等级证书的,可按标准申请技能提升补贴。
六、降低企业用地原材料成本
(十五)降低企业用地成本。修改完善《工业项目建设用地控制指标》,推广应用节地技术和节地模式。继续推进工业用地“标准地”出让。落实工业用地配置政策,鼓励采用长期租赁、先租后让、弹性年期供应等方式供应产业用地,切实降低企业前期投入。
(十六)加强重要原材料和初级产品保供稳价。做好能源、重要原材料保供稳价工作,继续对煤炭进口实施零关税政策。夯实国内资源生产保障能力,加强重要能源、矿产资源国内勘探开发和增储上产,完善矿业权出让收益征管政策。加强原材料产需对接,推动产业链上下游衔接联动。加强市场监管,强化预期引导,促进大宗商品市场平稳运行。
七、推进物流提质增效降本
(十七)完善现代物流体系。加强国家物流枢纽、国家骨干冷链物流基地布局建设,提高现代物流规模化、网络化、组织化、集约化发展水平。
(十八)调整优化运输结构。深入实施国家综合货运枢纽补链强链,推动跨运输方式一体化融合。深入实施多式联运示范工程建设,加快研究推进多式联运“一单制”。提升铁水联运发展水平,推动2023年港口集装箱铁水联运量同比增长15%左右。
(十九)继续执行公路通行费相关政策。深化高速公路差异化收费。严格落实鲜活农产品运输“绿色通道”政策。
八、提高企业资金周转效率
(二十)加大拖欠中小企业账款清理力度。深入落实《保障中小企业款项支付条例》,推动健全防范和化解拖欠中小企业账款长效机制,加强拖欠投诉受理、处理,提升全流程工作效率,对拖欠金额大、拖欠时间久、多次投诉的问题线索重点督促,保护中小企业合法权益。
九、激励企业内部挖潜
(二十一)引导企业加强全过程成本控制和精细化管理。鼓励企业优化生产制造、供应链管理、市场营销等全过程成本控制,大力发展智能制造、绿色制造,加快工业互联网融合应用,增强柔性生产和市场需求适配能力,促进产销协同、供需匹配。
(二十二)支持企业转型升级降本。加大专精特新“小巨人”企业发展支持力度,继续推进中小企业数字化转型试点。加快科技成果、专利技术等转化运用和产业化。
各有关方面要进一步完善降成本工作协调推进机制,加强会商,密切跟踪重点任务进展情况,扎实推进各项政策落地见效。加强降成本政策宣传,让企业了解并用好各项优惠政策。深入开展企业成本调查研究,充分听取企业意见建议,不断完善相关政策。降低实体经济企业成本工作部际联席会议将继续加强对好经验、好做法的梳理,并做好宣传和推广。
国家发展改革委
工业和信息化部
财 政 部
人 民 银 行
2023年5月31日
